水環境保全 トータルサポート
排水処理、汚泥処理などの幅広い用途にお応えするため、多くの環境薬品や設備を取り揃えています!
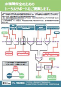
当社では、水環境保全のためのトータルサポートをご提案しております。 水処理系としてCOD低減剤や活性炭、脱水処理系として消臭剤やベルト プレススクリュープレスなどの取り扱い、また管理システム設備保全として 窒素・リン・COD自動測定装置の新設・更新・メンテナンスなどを実施。 排水処理、汚泥処理などの幅広い用途にお応えするため、多くの環境薬品や 設備を取り揃えています。 【取扱薬品・設備(一部)】 ■水処理系 ・無機凝集剤(PAC・硫酸バンド) ・キャリーオーバー防止剤 ■脱水処理系 ・脱水剤 ・消臭剤 ※詳しくはPDFをダウンロードしていただくか、お気軽にお問い合わせください。
基本情報
【その他の取扱薬品・設備(一部)】 ■pH計設置、メンテナンス ■攪拌機の新設・更新 ■凝集薬品制御装置 ※詳しくはPDFをダウンロードしていただくか、お気軽にお問い合わせください。
価格帯
納期
用途/実績例
※詳しくはPDFをダウンロードしていただくか、お気軽にお問い合わせください。




























